- 記事公開日
ラズパイZero2Wの省電力回路(shutdownコマンド後に電源遮断)

ラズパイZeroは、shutdownコマンド後もそれなりの待機電流を消費し、GPIOには電圧がかかったままの状態です。
そこで、shutdownコマンド後に、ラズパイZeroへの電力供給をストップし、無駄な消費電流を食わない回路を作成しました。

通常、ラズパイZero 2 Wのシャットダウン後の待機消費電流は40–50mA程度と言われているため、1.5〜2日程度で電池を使い切ってしまいますが、この回路での待機消費電流は、計算上で約10µA。
例えば、3Ahの18650リチウムイオンでずっと電源オフの状態が続いたとしたら、理論上は約34年持つ計算になります。
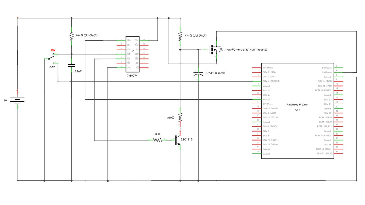
回路図
動作解説
スライドスイッチをONにすると、74HC74(フリップフロップ)の4Pin(Set Direct)がGNDに落ち、5Pin(Q)からHIGHが出力されます。
5Pin(Q)がHIGHになると、2SC1815のB-E間に電流が流れ、E-C間がON。
MTP4835I3にゲート電圧がかかり、ラズパイZeroの4Pin(5V Power)に電流が供給されます。
スライドスイッチをOFFにすると、ラズパイZeroの7Pin(GPIO4)がGNDに落ち、shutdownが開始されます。
shutdownが終わると、ラズパイZeroの15Pin(GPIO22)がHIGH→LOWに落ち、74HC74をリセット。
74HC74の5Pin(Q)がLOWになり、MTP4835I3からラズパイZeroへの電源供給が遮断されます。
※shutdown時のラズパイZeroの動作は、あらかじめ設定を行っておく必要があります。
sudo nano /boot/config.txt
config.txtに下記を追加しておきます↓
dtoverlay=gpio-shutdown,gpio_pin=4,active_low=1,gpio_pull=up
dtoverlay=gpio-poweroff,gpiopin=22,active_low=1
「GPIO4をGNDに落とすとRaspberry Piがシャットダウン」と「Raspberry Piが完全にシャットダウンしたときGPIO22がLOWにする」という設定です。
使用部品
- スライドスイッチ(1回路2接点)
- 炭素被膜抵抗 1/4(10kΩ)
- 炭素被膜抵抗 1/4(47kΩ)
- 炭素被膜抵抗 1/4(330Ω)
- 炭素被膜抵抗 1/4(1kΩ)
- 積層セラミックコンデンサ 104k(0.1uF)
- 電解コンデンサ(4.7uF/50V)
- IC(74HC74)
- トランジスタ(2SC1815)
- PchパワーMOSFET(MTP4835I3)
- Raspberry Pi ZERO用ユニバーサル基板





